广东省江门市第二人民医院就以下医用耗材项目进行遴选准入,邀请合格的供应商积极参与。现将本次项目采购需求进行公告,公告期日起,五个工作日。有关事项如下:
一、采购项目编号:HC20251124
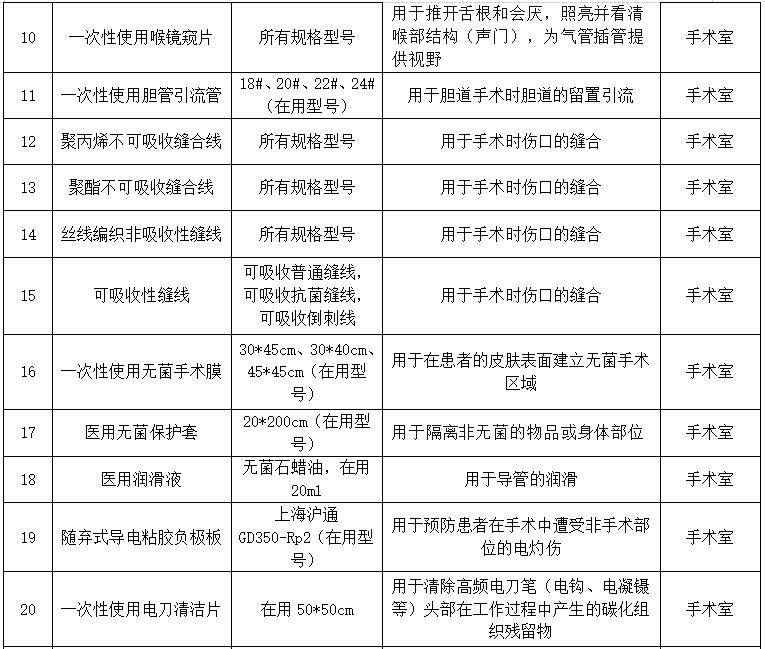
二、项目内容及需求:(为方便临床使用,请报全规格为宜。如有集采品种,以进入国家集采目录为准)




三、供应商资格条件
投标人除应具备《政府采购法》第二十二条资格条件外,还必须满足:
1、具有独立承担民事责任能力的在中华人民共和国境内注册的法人。
2、依法取得《医疗器械生产许可证》或《医疗器械经营许可证》或《第二类医疗器械经营备案凭证》(经营范围包含所投产品)。
3、为所投产品的制造商或其区域销售代理商(提供授权书原件)。
4、所投产品具有有效的医疗器械注册证(Ⅱ、Ⅲ类器械)或Ⅰ类器械备案凭证及信息表(如国家有相关规定)。
四、报名资料要求
*符合资格的供应商(欢迎生产厂家直销),需准备资料一份(按以下顺序制作),样品一份,仅有一次递交资料报价机会,不接受二次报价,必须在广东省招采子交易平台上可以进行交易(有联盟区价格优先)。
1、报名确认函(见附件1);
2、产品报价表,(见附件2);
3、资料统计表(见附件3);
4、产品质量和价格保证书(见附件4);
5、有效的产品注册证或备案凭证;
6、生产商《营业执照》及《医疗器械生产许可证》(含医疗器械生产产品登记表);
7、生产商产品授权书(若为代理商,载明产品品种、授权区域及起讫日期);
8、代理商《营业执照》及《医疗器械经营许可证》或《第二类医疗器械经营备案凭证》;
9、法人授权书(注明授权范围及有效期)、被授权代表联系方式及身份证复印件(正反面);
10、每项需提供≥3家国内在用广东省或江门市二甲医院发票复印件(参考发票需附上“国家税务总局全国增值税发票查询平台”的查询结果);
11、产品使用说明书及产品技术要求(或产品标准)及第三方质量检验机构的检验报告书。
12、参加公司需提交产品质量和价格保证书,保证中选后按遴选价格供货,如不能按中选价格交易,或厂家拒绝该公司中选价格签合同,则上报到院领导处,纳入我院黑名单,三年内不能参加我院任何挂网公示项目(具体参照附件4模板)。
请注意:
所有资料必须清晰(原件首次复印或扫描后彩打)、真实、有效、完整,因应标文件内容无法辨认、不完整或虚假所致不良后果由投标人承担完全责任。拒收不符合上述要求的资料文件。
报名须知:
1、报名材料请按顺序编写页码,并留驻业务专员联系电话以便联络。为避免信息错漏,请勿填写企业负责人个人电话。纸质资料可以邮寄(不接受到付),可以面交;
2、填写好资料统计表,将所有报名序号填写在一份资料统计表中(excel格式)(见附件3)和全部报名资料扫描件(完整版PDF文件)发送至上述电子邮箱,所填写内容必须真实、准确。
3、样品需标注项目标号和公司名称。
4、电子版文件命名格式为“HC20251124+报名公司名称+序号**”,打包压缩,压缩包命名为“HC20251124+报名公司名称+报名资料”发送电子邮件。
五、报名方式
时间:自公示之日起至5工作日,上班时间8:00-17:30。
地点:江门市蓬江区天福路6号 江门市第二人民医院设备科
联系电话:0750-3921512 联系人:韩老师 黄老师
电子邮箱:jm2ndmed@163.com
附件:
编辑: 江门市第二人民医院设备科
